PlantUML - Công cụ hữu ích để vẽ biểu đồ
Khám Phá PlantUML: Công Cụ Tạo Sơ Đồ UML Tuyệt Vời

Chắc hẳn, đối với nhiều nhà phân tích nghiệp vụ, việc tạo ra các sơ đồ UML (Unified Modeling Language) để mô tả cấu trúc hoặc hành vi của hệ thống phần mềm là một phần không thể thiếu trong quá trình phát triển. Tuy nhiên, không phải ai cũng muốn hoặc có thời gian để sử dụng các công cụ đồ họa phức tạp như Microsoft Visio hay các phần mềm thiết kế sơ đồ UML truyền thống khác. Nếu bạn đang tìm kiếm một công cụ nhẹ nhàng, dễ sử dụng mà lại cực kỳ hiệu quả thì PlantUML chính là một lựa chọn tuyệt vời. Link web cho mọi người khám phá: PlantUML
PlantUML Là Gì?
PlantUML là một công cụ mã nguồn mở cho phép bạn tạo ra sơ đồ UML từ văn bản đơn giản. Thay vì sử dụng giao diện đồ họa phức tạp, bạn chỉ cần viết một đoạn mã nhỏ theo cú pháp PlantUML và công cụ sẽ tự động tạo ra các sơ đồ tương ứng.
Điều này đặc biệt hữu ích khi bạn cần tạo ra sơ đồ UML nhanh chóng và muốn tích hợp quá trình tạo sơ đồ vào quy trình phát triển phần mềm của mình mà không tốn quá nhiều thời gian vào việc vẽ vời thủ công.
Các Loại Sơ Đồ PlantUML Hỗ Trợ
PlantUML hỗ trợ rất nhiều loại sơ đồ UML, bao gồm:
1. Sơ Đồ Lớp (Class Diagram)
Sơ đồ lớp mô tả các lớp trong hệ thống, các thuộc tính và phương thức của chúng cùng với mối quan hệ giữa các lớp. Đây là loại sơ đồ phổ biến trong việc thiết kế hệ thống OOP.
Ví dụ:
@startuml
class Car {
- String model
- String color
+ void start()
}
class Engine {
- int power
+ void ignite()
}
Car --> Engine : has
@enduml
Giải thích:
- Lớp
Carcó hai thuộc tính làmodelvàcolor, cùng với phương thứcstart(). - Lớp
Enginecó thuộc tínhpowervà phương thứcignite(). - Mối quan hệ giữa
CarvàEnginelà "Car có một Engine" (biểu diễn bằng mũi tên).
2. Sơ Đồ Trình Tự (Sequence Diagram)
Sơ đồ trình tự mô tả các tương tác giữa các đối tượng trong một hệ thống theo thời gian. Đây là công cụ tuyệt vời để mô phỏng quá trình hoạt động của hệ thống.
Ví dụ:
@startuml
actor User
participant "Login Service" as LS
participant "Database" as DB
User -> LS : enters username and password
LS -> DB : validate credentials
DB --> LS : return validation result
LS --> User : show login result
@enduml
Giải thích:
Usernhập tên người dùng và mật khẩu.Login Servicegọi đếnDatabaseđể kiểm tra thông tin.- Kết quả từ cơ sở dữ liệu được trả về và kết quả đăng nhập sẽ được hiển thị cho người dùng.
3. Sơ Đồ Trạng Thái (State Diagram)
Sơ đồ trạng thái mô tả các trạng thái mà một đối tượng có thể ở trong suốt vòng đời của nó và các chuyển tiếp giữa các trạng thái này.
Ví dụ:
@startuml
[*] --> Off
Off --> On : power button pressed
On --> Off : power button pressed
On --> Standby : user idle
Standby --> On : user interaction
@enduml
Giải thích:
- Đối tượng có trạng thái ban đầu là
Off. - Khi nhấn nút nguồn, trạng thái chuyển sang
On, và khi nhấn lại, nó chuyển vềOff. - Khi không có hoạt động từ người dùng, trạng thái sẽ chuyển sang
Standbyvà có thể quay lạiOnkhi có sự tương tác của người dùng.
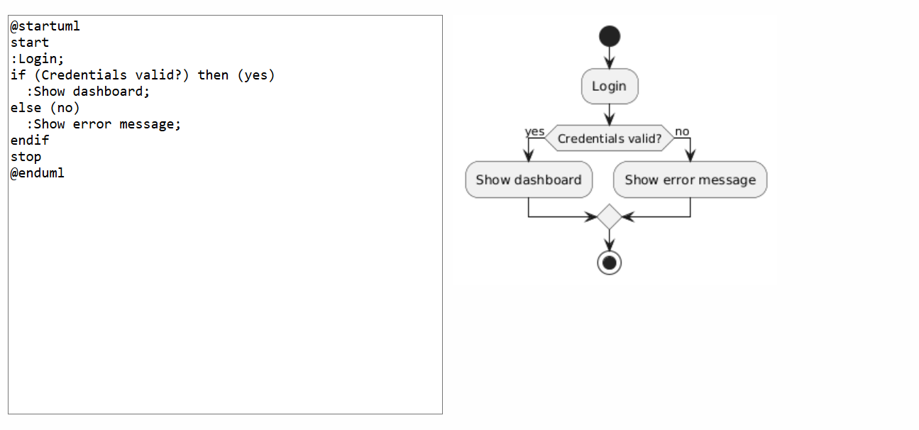
4. Sơ Đồ Hoạt Động (Activity Diagram)
Sơ đồ hoạt động mô tả các bước trong một quy trình hoặc một luồng công việc. Đây là công cụ rất hữu ích để mô tả các quy trình không có sự tương tác phức tạp.
Ví dụ:
@startuml
start
:Login;
if (Credentials valid?) then (yes)
:Show dashboard;
else (no)
:Show error message;
endif
stop
@enduml
Giải thích:
- Quy trình bắt đầu với hành động
Login. - Nếu thông tin đăng nhập hợp lệ, hệ thống sẽ chuyển đến màn hình
dashboard. - Nếu không hợp lệ, một thông báo lỗi sẽ được hiển thị.
5. Sơ Đồ Trường Hợp Sử Dụng (Use Case Diagram)
Sơ đồ trường hợp sử dụng mô tả các chức năng hệ thống và mối quan hệ giữa người dùng và hệ thống.
Ví dụ:
@startuml
actor User
actor Admin
User --> (Login)
Admin --> (Manage Users)
User --> (Search Products)
(Admin) --> (View Reports)
@enduml
Giải thích:
Usercó thể thực hiện các chức năng nhưLoginvàSearch Products.Admincó thể thực hiện chức năngManage UsersvàView Reports.
Lợi Ích Khi Sử Dụng PlantUML
-
Dễ Dàng Tích Hợp Vào Quy Trình Phát Triển Phần Mềm: Vì PlantUML sử dụng cú pháp văn bản, bạn có thể dễ dàng tích hợp nó vào hệ thống quản lý mã nguồn như Git. Điều này giúp bạn cập nhật các sơ đồ UML của mình ngay trong mã nguồn, dễ dàng chia sẻ và chỉnh sửa khi cần.
-
Tiết Kiệm Thời Gian: Việc viết mã PlantUML nhanh chóng và dễ dàng hơn rất nhiều so với việc vẽ thủ công sơ đồ UML. Bạn chỉ cần tập trung vào việc mô tả các thành phần và mối quan hệ, không cần phải lo lắng về việc vẽ các đường nối hay bố cục.
-
Tự Động Cập Nhật Sơ Đồ: Một khi sơ đồ được tạo ra từ mã nguồn PlantUML, bạn chỉ cần thay đổi mã và công cụ sẽ tự động cập nhật sơ đồ. Điều này rất hữu ích khi hệ thống của bạn thay đổi và bạn cần cập nhật lại các sơ đồ UML cho phù hợp.
-
Nhẹ và Nhanh: PlantUML là một công cụ cực kỳ nhẹ, không yêu cầu cài đặt các phần mềm đồ họa phức tạp. Bạn chỉ cần một editor văn bản và một môi trường để chạy PlantUML là có thể bắt đầu ngay.
-
Mã Nguồn Mở: PlantUML hoàn toàn miễn phí và mã nguồn mở, giúp bạn có thể tùy chỉnh công cụ theo nhu cầu cá nhân hoặc tổ chức của mình.
Kết Luận
PlantUML là một công cụ cực kỳ mạnh mẽ và tiện dụng cho việc tạo sơ đồ UML. Nó không chỉ giúp các lập trình viên dễ dàng vẽ ra các sơ đồ mô tả hệ thống mà còn giúp tiết kiệm thời gian và công sức trong quá trình phát triển phần mềm. Nếu bạn đang tìm kiếm một công cụ UML đơn giản, nhanh chóng và dễ tích hợp vào quy trình phát triển, PlantUML chính là lựa chọn không thể bỏ qua.
All rights reserved