Keycloak Secure any application
Bài đăng này đã không được cập nhật trong 5 năm
In life, there are many problems posed to the software industry . But most of the software that we create has a security and decentralization mechanism and user management.
So what can keycloak do in the above problems?
- Add Authentication and Authorization to your system.
- Add UserManagerment to your system.
- Add Single-Sign-on and Single-Sign-out to your system.
- Add Permission(Role-User) to your system.
Can be used for most types of software deployment models(microservice-monolithic)
For ease of visualization I drew it with MONOLITHIC
before the keycloak

After:

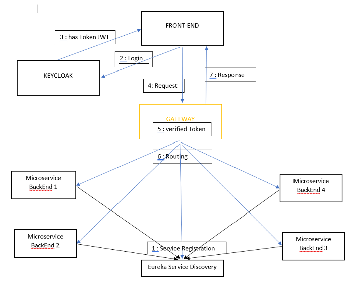
So what happens when we use the MICROSERVICE ?

The remaining problem is just how to learn and implement them. Stay tuned in the following section !! Tks ALL.
All rights reserved