0

Lộ trình Project manager career

Từ kinh nghiệm quản trị các squad dự án banking, Government, , tôi nhận ra một điều cốt yếu:
👉 Một Project Manager giỏi không được định nghĩa bằng chức danh, họ được định nghĩa bằng độ phức tạp của những nút thắt mà họ tháo gỡ.
Tôi đã thấy những "bộ rễ" từ kỹ thuật (Engineering), kiểm thử (QA) hay phân tích nghiệp vụ (BA) đã tạo nên một nền tảng cực kỳ vững chắc cho PM như thế nào. Trong hành trình của mình, việc phối hợp chặt chẽ với các đội ngũ vận hành, thiết kế và phát triển cũng quan trọng không kém gì việc làm chủ tiến độ (Timeline) hay kế hoạch (Plan).
Và khi bạn trưởng thành hơn, sự chuyển dịch thực sự không chỉ là bước lên "cao" hơn, mà là mở rộng tầm ảnh hưởng (Impact) của mình: Từ Thực thi (Execution) → Tăng tốc (Strategic Velocity): Không chỉ là hoàn thành dự án, mà là chọn đúng thời điểm và cách thức để dự án đóng góp vào mục tiêu kinh doanh.
Từ Đầu ra (Outputs) → Kết quả thực tế (Outcomes): Không chỉ là bàn giao đúng hạn (on-time), mà là bàn giao thứ mang lại giá trị thực tế cho tổ chức.
Từ Điều phối (Coordination) → Truyền cảm hứng & Thuyết phục (Influence): Từ việc nhắc nhở deadline sang việc khiến mọi người tin vào mục tiêu chung để cùng nỗ lực.
Dù bạn chọn rẽ hướng sang quản lý con người (People Management) hay trở thành một chuyên gia quản trị dự án độc lập (IC - Individual Contributor), cái lõi vẫn không thay đổi:
👉 Thấu hiểu nỗi đau của doanh nghiệp một cách sâu sắc.
👉 Thúc đẩy sự hiệp lực của đội ngũ một cách kiên trì.
👉 Chuyển giao kết quả có giá trị thật sự.
Bởi vì sau cùng, Quản trị Dự án không phải là một chiếc thang – đó là một hệ thống của những lộ trình tăng trưởng không giới hạn.

Giai đoạn Tập trung vào (Focus) Giá trị mang lại
Foundation (Gốc) Kỹ năng chuyên môn (BA/Tech/QA) Sự thấu hiểu chi tiết kỹ thuật
Middle (Thân) "Quản trị tiến độ, ngân sách, rủi ro" Sự ổn định của dự án
Expansion (Tán) "Tối ưu hóa danh mục (Portfolio) Chiến lược",Sự tăng trưởng của doanh nghiệp

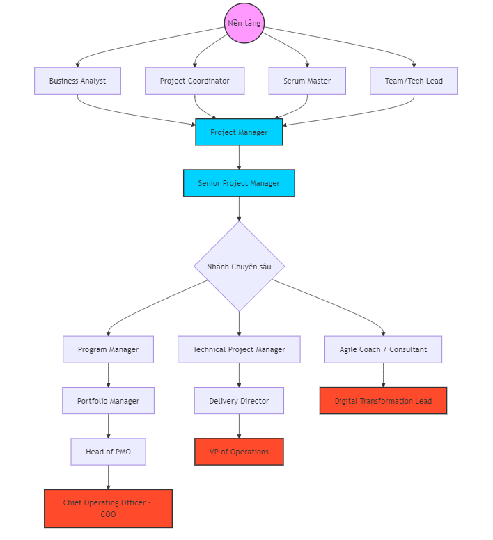
PM là một chức danh công việc, PM cũng cần có định hướng và phát triển không chỉ dừng lại mãi một tên chức danh PM. Lộ trình nghề nghiệp cho Project Manager được chia theo các nhánh chuyên sâu:

image.png


1. The Roots (Nền tảng/Điểm xuất phát)

Trước khi trở thành PM chính thức, các nhân sự thường xuất thân từ các vai trò hỗ trợ hoặc kỹ thuật:
Project Coordinator / Project Assistant: Hỗ trợ thủ tục, lịch trình.
Business Analyst (BA): Phân tích nghiệp vụ, cầu nối yêu cầu.
Team Lead / Tech Lead: Quản lý kỹ thuật và con người ở quy mô nhỏ.
Scrum Master: Điều phối quy trình Agile cho đội ngũ.
Operations Specialist: Hiểu về vận hành hệ thống.


2. The Trunk (Cốt lõi - Individual Contributor)

Đây là giai đoạn bạn trực tiếp quản lý các dự án từ nhỏ đến lớn:
Junior Project Manager: Quản lý các dự án ít phức tạp, ngân sách nhỏ.
Project Manager (PM): Quản lý toàn diện tiến độ, chất lượng, rủi ro dự án.
Senior Project Manager: Quản lý các dự án trọng điểm (Critical Projects), quy mô lớn hoặc đa quốc gia.


3. The Branches (Nhánh chuyên sâu & Lãnh đạo)

Từ vị trí Senior PM, lộ trình thường tách ra thành 3 nhánh chính tùy theo định hướng của bạn:
Nhánh 1: Quản trị Chiến lược (Managerial/Portfolio Track)
Tập trung vào quản lý con người và sự liên kết giữa các dự án với mục tiêu kinh doanh.
Program Manager: Quản lý một nhóm các dự án có liên quan để đạt lợi ích chung.
Portfolio Manager: Quản lý danh mục đầu tư dự án của toàn công ty, quyết định dự án nào được thực hiện.
Head of PMO (Project Management Office): Xây dựng quy chuẩn quản trị dự án cho tổ chức.
Director of Projects / VP of Operations: Lãnh đạo cấp cao về thực thi dự án.
COO (Chief Operating Officer): Giám đốc vận hành.
Nhánh 2: Chuyên gia Tư vấn/Kỹ thuật (Specialization Track) Dành cho những người muốn đi sâu vào phương pháp luận hoặc kỹ thuật đặc thù.
Agile Coach: Chuyên gia chuyển đổi quy trình Agile/SAFe cho doanh nghiệp.
Risk Management Specialist: Chuyên gia quản trị rủi ro trong các dự án phức tạp (như tài chính, xây dựng).
Implementation Consultant: Chuyên gia triển khai các hệ thống lớn (ERP, Core Banking).
Nhánh 3: Quản trị Sản phẩm kết hợp (Hybrid/Product Track) Phù hợp nếu bạn làm việc trong môi trường công nghệ:
Technical Project Manager (TPM): PM có kiến thức sâu về kiến trúc hệ thống (System Architecture).
Delivery Manager: Tập trung vào việc đảm bảo sản phẩm được chuyển giao đúng hạn và chất lượng cao nhất.

4. So sánh nhanh giữa PM Tree và Product Tree

Đặc điểm Product Manager Tree Project Manager Tree
Trọng tâm "Cái gì" và "Tại sao" (Vision, Market) "Như thế nào" và "Khi nào" (Execution, Timeline)
Đỉnh cao Chief Product Officer (CPO) Chief Operating Officer (COO) / Head of PMO
Kỹ năng chính Nghiên cứu người dùng, Chiến lược sản phẩm Quản trị rủi ro, Ngân sách, Quản lý tiến độ

All rights reserved

Viblo
Hãy đăng ký một tài khoản Viblo để nhận được nhiều bài viết thú vị hơn.
Đăng kí