Cheat-Me: Khi AI Trở Thành "Cánh Tay Phải" Trong Bảo Mật Web

Trong kỷ nguyên số, khi các ứng dụng web ngày càng phức tạp, việc bảo mật không còn chỉ là câu chuyện của những dòng code đơn thuần. Nó là một cuộc chạy đua giữa sự phát triển thần tốc của tính năng và những lỗ hổng tiềm ẩn. Đó là lý do Cheat-Me ra đời – một framework kiểm thử bảo mật tự động mạnh mẽ, kết hợp giữa sức mạnh của AI và quy trình Pentest chuyên nghiệp.
Hôm nay, hãy cùng tôi khám phá hành trình xây dựng và triển khai một hệ thống CI/CD bảo mật toàn diện với Cheat-Me.
1. Cheat-Me là gì?
https://github.com/phanngoc/cheat-me
Cheat-Me không chỉ là một công cụ quét lỗ hổng thông thường. Nó là một hệ sinh thái được thiết kế để "hiểu" ứng dụng của bạn như cách một chuyên gia bảo mật thực thụ thực hiện.
Bằng cách kết hợp Playwright (để mô phỏng hành vi người dùng), mitmproxy (để đánh chặn lưu lượng mạng) và một AI Orchestrator đa tầng, Cheat-Me có thể tự động dò tìm, phân tích và báo cáo các lỗ hổng từ cơ bản đến nâng cao.
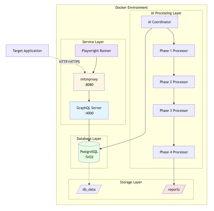
2. Kiến Trúc "Bộ Não" Của Cheat-Me

Điều làm nên sự khác biệt của Cheat-Me chính là quy trình phân tích 4 giai đoạn (Phases) được điều phối bởi AI:
Luồng Hoạt Động (Workflow):
- Traffic Generation: Sử dụng Playwright để duyệt web và tạo ra lưu lượng thực tế.
- Interception:
mitmproxyđánh chặn và đẩy toàn bộ dữ liệu vào PostgreSQL thông qua một GraphQL API. - AI Orchestration:
- Phase 1 (Recon): Thu thập metadata và xây dựng sitemap.
- Phase 1.5 (Deep Discovery): Tìm kiếm các endpoint ẩn hoặc các thư mục nhạy cảm.
- Phase 2 (Thinking): Sử dụng các quy tắc heuristics để lọc ra các mục tiêu "khả nghi".
- Phase 3 (Inspection): Phân tích sâu nội dung Request/Response (JSON, Headers, Cookies).
- Phase 4 (Analysis): Trích xuất các lỗ hổng như lộ bí mật (Secrets), Insecure Cookies, rò rỉ thông tin...
- Reporting: Xuất báo cáo chi tiết dưới định dạng Markdown và Text.
3. Cài Đặt & Chạy Lần Đầu (Quick Start)
Cheat-Me được tối ưu hóa với uv – trình quản lý package Python siêu tốc.
Điều kiện cần:
- Python 3.12+
- Docker (để chạy database)
- uv
Các bước thực hiện:
-
Clone & Install Dependencies:
uv sync -
Khởi tạo Database:
docker-compose up -d -
Chạy quét bảo mật tự động: Cách đơn giản nhất là sử dụng script CI/CD tích hợp sẵn:
./run_security_scan.sh https://your-app-url.comScript này sẽ tự động khởi động server GraphQL, Proxy, chạy crawler và cuối cùng là AI phân tích.
JSON Export Format
Để tích hợp với CI/CD và các công cụ khác, JSON export cung cấp dữ liệu structured:
{
"scan_metadata": {
"scan_id": "scan_20250815_143000",
"target_url": "https://example.com",
"scan_date": "2025-08-15T14:30:00Z",
"duration_seconds": 932,
"scanner_version": "2.1.0"
},
"summary": {
"total_requests": 247,
"unique_endpoints": 58,
"total_vulnerabilities": 12,
"severity_breakdown": {
"critical": 2,
"high": 4,
"medium": 5,
"low": 1
},
"risk_score": 7.8
},
"vulnerabilities": [
{
"id": "vuln_001",
"title": "Exposed API Keys in Response Headers",
"severity": "critical",
"category": "secret_exposure",
"endpoint": "/api/v1/config",
"method": "GET",
"evidence": {
"headers": {
"X-API-Key": "sk_live_51H***************",
"X-Internal-Token": "eyJhbGciOiJIUzI1NiIs..."
}
},
"impact": "Full API access compromise",
"recommendation": "Remove sensitive headers, use environment variables",
"cwe_id": "CWE-200",
"cvss_score": 9.1
}
],
"phase_execution": {
"phase_1_recon": {
"duration_seconds": 135,
"items_processed": 247
},
"phase_2_thinking": {
"duration_seconds": 70,
"items_processed": 32
}
}
}
Text Summary Format
Cho quick overview trong console hoặc CI logs:
================================================================================
CHEAT-ME SECURITY SCAN SUMMARY
================================================================================
Target: https://example.com
Scan Date: 2025-08-15 14:30:00 UTC
Duration: 15m 32s
SEVERITY DISTRIBUTION:
🔴 Critical: 2
🟠 High: 4
🟡 Medium: 5
🟢 Low: 1
─────────────
Total: 12 vulnerabilities
RISK SCORE: 7.8/10 (HIGH)
TOP FINDINGS:
1. [CRITICAL] Exposed API Keys in Response Headers
2. [CRITICAL] Insecure Session Cookie Configuration
3. [HIGH] SQL Injection Vulnerable Parameter
4. [HIGH] Sensitive Information Disclosure
IMMEDIATE ACTIONS REQUIRED:
✓ Remove API keys from headers
✓ Fix session cookie security
✓ Patch SQL injection
✓ Disable debug endpoints
Full report: ./reports/scan_20250815_143000.md
JSON export: ./reports/scan_20250815_143000.json
================================================================================
4. Tích Hợp CI/CD: Bảo Mật Mọi Lúc, Mọi Nơi
Một trong những cải tiến lớn nhất vừa được hoàn tất chính là hệ thống CI/CD toàn diện. Bạn có thể tích hợp Cheat-Me vào quy trình phát triển của mình chỉ trong "vài nốt nhạc":
GitHub Actions
Tự động quét mỗi khi có code mới hoặc chạy định kỳ hàng đêm:
# .github/workflows/security-scan.yml
- name: Run Security Scan
run: ./run_security_scan.sh https://staging.example.com
GitLab CI
Tận dụng sức mạnh của GitLab Pipeline để kiểm soát chất lượng bảo mật:
# .gitlab-ci.yml
security-scan:
stage: scan
script:
- ./run_security_scan.sh $TARGET_URL
Docker Compose
Nếu bạn thích môi trường container hóa hoàn toàn:
TARGET_URL=https://example.com docker-compose -f docker-compose.ci.yml up
5. Kết Luận
Với Cheat-Me, bảo mật không còn là rào cản của tốc độ phát triển (velocity). Bằng cách tự động hóa những công việc lặp đi lặp lại và sử dụng AI để phân tích những kịch bản phức tạp, chúng ta có thể tập trung vào việc xây dựng những sản phẩm tuyệt vời mà vẫn đảm bảo an toàn cho người dùng.
Bạn đã sẵn sàng để nâng tầm bảo mật cho ứng dụng của mình chưa? Hãy thử ngay Cheat-Me và chia sẻ cảm nhận của bạn nhé!
Tham khảo thêm tại Repository của chúng tôi: cheat-me 🚀
All rights reserved