Bơi sơ đồ kỹ thuật để dạy cho bạn để vẽ biểu đồ dòng chảy liên chức năng

Biết bơi
001 Bản đồ bơi là gì
Bơi lội (Swimlane biểu đồ), cũng được gọi là di chuyển xuyên chức năng, được thiết kế để phân tích và hiển thị các bộ phận khác nhau trong cùng một quá trình công việc, rõ ràng quá trình giai đoạn, người đứng đầu của quá trình, tổ chức hoặc bộ phận. Bơi lội tên là nguồn gốc, là dòng chảy của khu vực chức năng phân chia giống như bơi lội tương tự.

002 Vai trò của bản đồ bơi lội
Bơi lội có thể phản ánh rõ ràng mối quan hệ giữa các chức năng khác nhau của doanh nghiệp, cho phép mỗi bộ phận rõ ràng phạm vi nhiệm vụ của họ, trong khi rõ ràng những gì cần làm cho mỗi giai đoạn. Đối với các doanh nghiệp, các bản đồ bơi có thể làm cho việc di chuyển nhiều hơn, cải thiện hiệu quả làm việc.
003 Sự phân loại của bản đồ bơi lội
Theo hướng khác nhau theo đường bơi, có thể được chia thành các bản đồ bơi dọc và ngang.
Bơi theo chiều dọc với vải đặt, là một bản đồ bơi theo chiều dọc; Bơi theo chiều ngang trên vải, là một bản đồ bơi theo chiều ngang. Trong việc vẽ, không có nhiều sự khác biệt giữa hai cách sắp chữ, và bạn có thể chọn theo sở thích.
004 Thành phần của bản đồ
-
hồ bơi: hồ bơi là một khung bên ngoài của bản đồ bơi, bơi lội, quá trình được bao gồm trong hồ bơi.
-
bơi lội: nhiều làn bơi có thể được tạo ra trong hồ bơi.
-
quá trình: quá trình kinh doanh thực tế.
-
không gian: các chiều không gian của bản đồ đường bơi, xem giải thích dưới đây.
005 đường bơi trong không gian
-
khu vực không gian: thông qua khu vực hoặc trách nhiệm phân biệt, rõ ràng mỗi khu vực chịu trách nhiệm để hoàn thành các công việc.
-
giai đoạn không gian: thông qua giai đoạn nhiệm vụ để phân biệt, rõ ràng giai đoạn cần phải xử lý các phần nhiệm vụ. Ví dụ: trước khi bán, sau khi bán.
-
không gian hoạt động: có thể được hiểu là mỗi nhiệm vụ trên biểu đồ. Sơ đồ lưu động cơ bản chỉ chứa các chiều không gian hoạt động, và sơ đồ bơi thêm hai chiều khác trên cơ sở này, đó là các bộ phận và giai đoạn. Không gian giai đoạn có thể được thêm vào hoặc không.
Vẽ bản đồ bơi với ProcessOn
001 chuẩn bị
Trước khi vẽ bản đồ, hãy xác định những câu hỏi sau:
-
những bộ phận hoặc vai trò nào sẽ tham gia vào quá trình?
-
mối quan hệ giữa các bộ phận hay vai trò là gì?
-
nơi quá trình bắt đầu và kết thúc?
-
kết quả cuối cùng của quá trình là gì?
-
dòng chính và thứ tự là gì?
-
có cần thêm giai đoạn không?
002 vẽ bản đồ bơi lội
Bước 1, mở trang tập tin cá nhân ProcessOn, sơ đồ mới

Bước 2, kéo hồ bơi và đồ họa vào vải bố

-
kéo một hồ bơi vào bức tranh, sau đó kéo một lối đi bơi vào hồ bơi, bơi sẽ tự động nhập vào hồ bơi.
-
kéo nhiều lối đi bơi vào hồ bơi, bạn có thể tạo ra nhiều lối đi bơi.
-
sử dụng một dấu cách biệt có thể tạo ra một chiều không gian khác, tùy thuộc vào trường hợp.

Mẹo nhỏ:
Tip1: bơi theo chiều dọc, bơi theo chiều dọc, dấu cách ly ngang là một nhóm, bơi theo chiều ngang, bơi theo chiều dọc, dấu cách ly dọc là một nhóm, không pha trộn.
Tip2: kéo vòi bơi thẳng lên tấm vải, sẽ tự động tạo ra một bể bơi.
Tip3: hãy chọn tiêu đề hồ bơi.
Bước 3, thêm tiêu đề cho lối đi bơi

Nhấp đôi vào tiêu đề, thêm hoặc sửa đổi tiêu đề hồ bơi, tiêu đề bơi lội, giai đoạn tiêu đề (nếu có). Bơi tiêu đề và giai đoạn tiêu đề nói chung cho tên khu vực và tên giai đoạn, nội dung của hai tiêu đề có thể trao đổi nhau, các doanh nghiệp có thể tùy chỉnh.

Bước 4, kéo và kéo đồ họa, tạo ra quá trình
Theo cách vẽ sơ đồ để tạo một quá trình, nhưng để đảm bảo rằng mỗi bước trong quá trình tương ứng với các bộ phận và giai đoạn (nếu có).

Bước 5, điều chỉnh và phong cách bản đồ bơi
-
điều chỉnh chiều rộng của làn: nhấp vào để điều chỉnh tựa của làn, sẽ chọn làn, điều chỉnh điểm điều khiển xung quanh kéo.
-
điều chỉnh độ rộng của giai đoạn: nhấp vào để điều chỉnh tiêu đề của giai đoạn, sẽ chọn giai đoạn này, kéo và điều chỉnh điểm điều khiển xung quanh.

-
thêm bơi: kéo bơi vào hồ bơi.
-
thêm giai đoạn: kéo dấu cách ly vào hồ bơi.
-
xoá bơi/giai đoạn: nhấp vào tiêu đề bơi/giai đoạn, nhấn phím Delete.
Mẹo nhỏ:
Thêm một giai đoạn bằng cách thêm vào một dấu cách tách, thêm một "giai đoạn" không thể đổi tên ở dưới cùng, chúng ta có thể "cất nó đi", nhấp vào tiêu đề hồ bơi, và kéo điểm điều khiển để che giấu phần này.


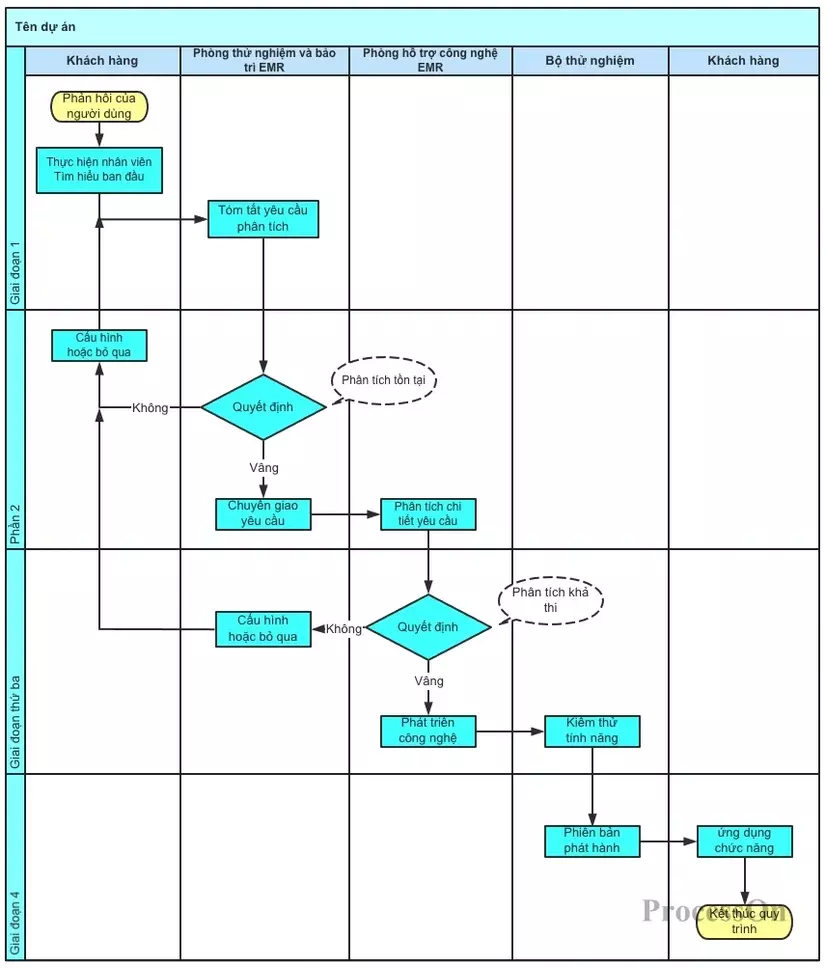
Trên đây là một bản đồ toàn bộ đường ống bơi được vẽ thông qua ProcessOn flowchart, hãy làm theo hướng dẫn.
003 bản vẽ lưu ý
-
bơi không phải là một chiều không quá cụ thể, chẳng hạn như một cá nhân cụ thể, do đó phía sau sự thay đổi của nhân viên có thể cần phải điều chỉnh lại quá trình, cụ thể cho các bộ phận, bài viết, vai trò có thể.
-
biểu hiện dưới cùng một chiều không gian để thống nhất, chẳng hạn như lĩnh vực không có công việc, một số lĩnh vực.
Bể bơi bản đồ chất lượng mẫu chia sẻ
Dại
Tin rằng thông qua giới thiệu và giảng dạy ở trên, tất cả chúng ta đã nắm bắt các phương pháp sản xuất của con số bơi lội, bạn có thể tổ chức các quá trình kinh doanh xuyên ngành vào một con số bơi lội, rõ ràng trách nhiệm của các bộ phận, tìm kiếm và giải quyết vấn đề, để liên tục tối ưu hóa quá trình.
Bài viết từ:《Bơi sơ đồ kỹ thuật để dạy cho bạn để vẽ biểu đồ dòng chảy liên chức năng》
All rights reserved